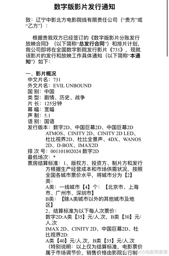
《731》9月18日上映 片长125分钟
近日,电影《731》发行通知释出,影片片长125分钟,将于9月18日9时起片。

原标题:《731》发行通知释出!片长125分钟9月18日上映
责任编辑:李晓灵相关推荐
-
电影《渐醒的青春》济南杀青 出品人兼编
电影《渐醒的青春》济南杀青 出品人兼编剧吕晶深度阐释创作内核,济南,青春,杀青,出品人,深度,编剧, 历经密集拍摄,职场商战电影《渐醒的青春》于8月14日在济南宣布杀青。该片由杭州爱鸥薇文化传媒有限公司出品、鲁网联合出品,自8月8日开机以来辗转大明湖、凯瑞大厦、泉客厅、领秀城贵和购物中心等济南多个核心地标实景拍摄,以高饱和节奏完成前期摄制计划。值得关注的是,影片此前已入选国家广电总局《2025年6月全国重点网络剧、网络电影拍摄备案公示剧目》,凭借不落俗套的职场叙事与...
2025-09-12 11:26:54 -
葛优、魏大勋等助阵北影节短片《电影的感
葛优、魏大勋等助阵北影节短片《电影的感谢信》,短片,电影,魏大勋,北影,葛优,记忆, 第十五届北京国际电影节主题短片《电影的感谢信》上线!由导演张大鹏执导,演员葛优配音—旁白,演员李光洁、方青卓、张宥浩、周雨彤、魏大勋、周游、黄米依、拉宏、岳红、蒋诗萌(按出场顺序排列)等联袂出演。它以一封“电影”的自白信为视角,将130年以来的光影记忆重组为中国人共同的情感图谱,让我们看见,电影从来都是属于大众的艺术,是镌刻在每一个人记忆深处的文...
2025-08-01 13:53:47 -
爱情电影《永不失联的爱》定档 丁真特别
爱情电影《永不失联的爱》定档 丁真特别主演,定档,特别,主演,永不,爱情电影,影片, 近日,由著名作家饶雪漫担任编剧,音乐人齐秦担任艺术总监,丁培执导的浪漫治愈爱情电影《永不失联的爱》正式宣布定档5月16日,选择在“520”这一浪漫时刻前夕与观众见面。影片由郭俊辰、孙伊涵领衔主演,周彦辰、葛鑫怡主演,丁真珍珠特别主演,翁虹特邀出演,韩栋、吕一特别出演,段奥娟、陈博豪、沈雨友情出演,杨曼聆特别介绍出演,讲述了乐队主唱林南一在遭遇意外后,前往甘孜...
2025-08-01 13:14:44 -
林超贤电影《蛟龙行动(特别版)》立项 黄轩
林超贤电影《蛟龙行动(特别版)》立项 黄轩于适主演,特别版,主演,行动,黄轩,电影,打捞, 据国家电影局关于2025年4月下全国电影剧本(梗概)备案、立项公示的通知显示,电影《蛟龙行动(特别版)》立项,编剧为谭宇力、王圣博、林超贤。影片讲述了未来某日,位处我国专属经济区的“深蓝3号”生产平台打捞上一台来历不明的军用潜航器。平台立即联系有关部门,一伙雇佣兵秘密现身,渗透平台,破坏通信挟持工人,搜寻潜航器。一场惊心动魄的战斗即将拉开序幕。原标题:...
2025-08-01 13:07:38 -
《潜伏》将翻拍电影版 剧版编剧姜伟加盟
《潜伏》将翻拍电影版 剧版编剧姜伟加盟,剧版,加盟,编剧,潜伏,翻拍,电影版, 孙红雷、姚晨出演的经典电视剧《潜伏》将翻拍成电影版!近日,国家电影局发布关于2025年4月下全国电影剧本(梗概)备案、立项公示的通知,由剧版《潜伏》的编剧姜伟搭档李丽娜执笔的电影《潜伏》备案立项。根据官方剧情梗概,影片讲述了余则成与“假妻子”翠平在“天津特别市特工指导站”,巧妙周旋于敌我之间,瓦解敌人阴谋,营救革命同志的故事。原标题:求原班...
2025-08-01 12:56:54 -
管虎携《东极岛》亮相2025暑期档电影片单
管虎携《东极岛》亮相2025暑期档电影片单发布会,片单,发布会,亮相,暑期档电影,管虎,导演, 近日,电影《东极岛》亮相2025暑期档电影片单发布会暨光影绽放中国行全国电影周发布活动,导演管虎、费振翔、出品人及总制片人梁静登台推介。透过三张照片,影片背后的故事与真相被一一揭开。一艘囚禁了1816名战俘的“海上监狱”、一艘艘危难时刻赶来的中国渔船、一座孕育了血性与勇气的东极岛,共同勾勒出这部历时六年打磨的电影,如何在八十三年后的今天打捞出那些曾...
2025-08-01 12:49:23 -
大鹏携电影《长安的荔枝》亮相暑期档电影
大鹏携电影《长安的荔枝》亮相暑期档电影片单发布会,暑期档电影,片单,长安,荔枝,发布会,电影, 6月6日,大鹏导演携电影《长安的荔枝》出席2025暑期档电影片单发布会暨“光影绽放中国行全国电影周”启动仪式,不仅以情景演绎方式与影片主人公李善德进行跨时空对话,道出李善德千里送荔枝的艰辛,更向现场嘉宾与观众送上了由茂名市提供的当天新鲜采摘送达的荔枝,让大家领略到“古今荔枝”的奇妙联动、品尝到岭南茂名荔枝的鲜甜。电影《长安的...
2025-08-01 12:35:19 -
电影《东极岛》定档 吴磊朱一龙倪妮演渔
电影《东极岛》定档 吴磊朱一龙倪妮演渔民,定档,倪妮,电影,脱险,正式,官宣, 电影《东极岛》由管虎、费振翔联合执导,朱一龙、吴磊、倪妮领衔主演,正式官宣定档暑期上映,具体日期将在6月11日正式公布。电影《东极岛》于2024年6月24日在浙江舟山东极岛正式开机,2025年1月6日正式宣布杀青。海报中演员形象颠覆引发热议,朱一龙、吴磊的渔民造型被赞野性十足荷尔蒙爆棚,倪妮的野性美感也成为了讨论焦点。历史原型:1942年,载有1800多名英军战俘的日本货轮“...
2025-08-01 12:20:05 -
《东极岛》影片场面震撼 8月8日全国上映
《东极岛》影片场面震撼 8月8日全国上映,全国,上映,影片,剧组,电影,资料, 近日,由管虎、费振翔共同执导的电影《东极岛》发布IMAX、CINITY制式海报,揭开片中海上、海下的震撼场面。两款制式海报,一张聚焦海下坟墓、人性地狱的悲壮画面,另一张则呈现出巨轮倾覆、百船出海的壮观景象,一道海平面,划出了“地狱”与“人间”!1942年,一艘满载1816名英军战俘的日本货轮在舟山附近海域被意外击沉,日军不仅没有救人,反而下...
2025-08-01 11:19:14 -
贾玲入围中国电影导演协会2024年度导演
贾玲入围中国电影导演协会2024年度导演,导演,年度,协会,中国电影,影片,沈腾, 6月9日,中国电影导演协会发布“2024年度荣誉”初评入围名单,25部入围“年度影片”的华语片及年度导演、年度青年导演、年度编剧、年度男女演员等多个单项荣誉入围名单一一揭晓。年度影片方面,《热辣滚烫》《飞驰人生2》《第二十条》《抓娃娃》《好东西》等作品入围。年度导演方面,贾玲(《热辣滚烫》)、韩寒(《飞驰人生2》)、张艺谋(《第二十条》...
2025-07-31 21:23:48 -
电影《误杀3》网播:爱优腾、华为视频等同
电影《误杀3》网播:爱优腾、华为视频等同步上线,华为视频,同步,网播,电影,误杀,段奕宏, 电影《误杀3》今天上午10点起正式开启网播,爱奇艺、优酷、腾讯视频、芒果TV、华为视频等同步上线,会员免费观看。《误杀3》是由陈思诚、武皮皮、李鹏、胡小楠编剧,甘剑宇执导,肖央、佟丽娅、段奕宏、刘雅瑟领衔主演,王龙正、冯兵、周楚濋、徐诣帆主演,高捷、尹子维特别出演,张榕容、卢慧敏友情出演的剧情悬疑犯罪电影。该片是《误杀》系列电影的第三部,于2024年12月28日在中国大陆上映...
2025-07-31 10:15:40 -
电影《大风杀》入围天坛奖 白客辛柏青以
电影《大风杀》入围天坛奖 白客辛柏青以命换命,风杀,白客,电影,上演,悍匪,匪帮, 犯罪电影《大风杀》将于5月1日全国上映,影片由江志强监制,张琪执导,孙悦、张琪共同编剧,白客、辛柏青、郎月婷领衔主演,耿乐特别出演,已入围第十五届北京国际电影节主竞赛单元天坛奖。在同期发布的“谁认命,谁先死”版剧情预告中,越狱藏金的悍匪大哥北山(辛柏青 饰)与众多心狠手辣的悍匪齐聚忙崖,“报丧鸟”夏然(白客 饰)和另外两名同事共同守镇,...
2025-07-31 10:08:03 -
电影《风林火山》等了八年终于宣发了 金
电影《风林火山》等了八年终于宣发了 金城武等主演,金城武,主演,风林火山,发了,电影,剧组, 4日,电影《风林火山》 开始宣传,官微开会员了,而且在外网ins发了一张“动如雷震”的图片,连发4张图,文案如下:世界巨轮底下,新的一章即将被翻开欲念的临界点,响起灭亡的前奏连绵白风雪,掀起黑暗与混乱的序幕本片拍于2017年5月23日,拍摄地横跨中国内地、香港和国外,剧组经历了从零上三十多度的高温到零下二十多度低温的考验,足足跨越了近六十度的温差;从...
2025-07-31 09:55:09 -
马丽新片《水饺皇后》来了 已有9部电影定
马丽新片《水饺皇后》来了 已有9部电影定档五一档,来了,电影,定档,新片,电影排片,导演, 据灯塔专业版上映日历显示,截至当前,已有9部电影定档2025五一档上映。其中包括马丽主演的新片《水饺皇后》,根据真人真事改编,将于4月30日上映。剧情简介:上世纪七十年代,青岛姑娘臧健和(马丽 饰)带着两个女儿被迫流落他乡。为了维持生计抚养女儿,臧姑娘白天洗碗,晚上擦车。无依无靠的她独自一人扛下重重压力,为冲破命运的束缚,臧健和决定卖水饺谋生。从无人问津到门庭若市,身边嘴硬心...
2025-07-31 09:45:22 -
姜文、贾樟柯、于佩尔齐聚第15届北影节电
姜文、贾樟柯、于佩尔齐聚第15届北影节电影大师班,于佩尔,贾樟柯,大师,电影,北影,节电, 电影不仅是讲述故事的载体,更是思想共鸣的桥梁。优秀的创作者让观众感受影像的魅力,思索生命的意义。第十五届北京国际电影节电影大师班邀请到了中国导演、演员、编剧姜文,中国导演、编剧、制片人、作家贾樟柯,以及法国演员伊莎贝尔·于佩尔三位在国际影坛具有重要地位的嘉宾来到现场,分享他们的创作经验和专业见解。姜文:由演入导,风格立世在中国电影史上,姜文是一个无法被归类的独特...
2025-07-31 09:40:25 -
电影《花漾少女杀人事件》入围戛纳导演双
电影《花漾少女杀人事件》入围戛纳导演双周,戛纳,导演,少女,杀人事件,电影,最后, 4月15日,第78届戛纳国际电影节导演双周单元入围片单公布,其中由陈正道监制,周璟豪执导,张子枫、马伊琍主演的悬疑电影《花漾少女杀人事件》入围,同时发布海报。影片讲述了单亲家庭下长大的江宁(张子枫 饰)正为职业生涯的最后机会拼命训练,不料天才对手钟灵的横空出世,夺走了母亲/教练王霜(马伊琍 饰)的青睐,三人的关系开始变得扑朔迷离,一场“杀人”的致命意外正悄然上...
2025-07-31 09:30:09

